| নং | শিরোনাম | সেবার ধাপ | কার্যকলাপ |
|---|---|---|---|
| | |||
| ১ | বয়স্ক ভাতা | দেখুন | |
| ২ | দলিত হরিজন ও বেদে শিক্ষার্থীদের শিক্ষা উপবৃত্তি | দেখুন | |
| ৩ | দলিত হরিজন ও বেদে সম্প্রদায়ের বিশেষ বয়স্ক ভাতা | দেখুন | |
| ৪ | দলিত হরিজন ও বেদে সম্প্রদায়ের বিশেষ বয়স্ক ভাতা | দেখুন | |
| ৫ | পল্লী মাতৃকেন্দ্র কার্যক্রম | দেখুন | |
| ৬ | নিবন্ধীত বেসরকারী এতিমখানার নিবাসীদের ক্যাপিটেশন গ্র্যান্ট প্রদান | দেখুন | |
| ৭ | প্রতিবন্ধীতার সনদ ও পরিচয় পত্র প্রদান | দেখুন | |
| ৮ | এসিডদগ্ধ ও প্রতিবন্ধীদের পূণর্বাসন কার্যক্রম | দেখুন | |
| ৯ | পল্লী সমাজসেবা কার্যক্রম | দেখুন | |
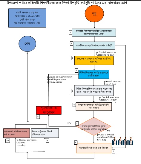
| ১০ | প্রতিবন্ধী শিক্ষার্থীদের শিক্ষা উপবৃত্তি | দেখুন |